Instance Verification Kit (IVK)
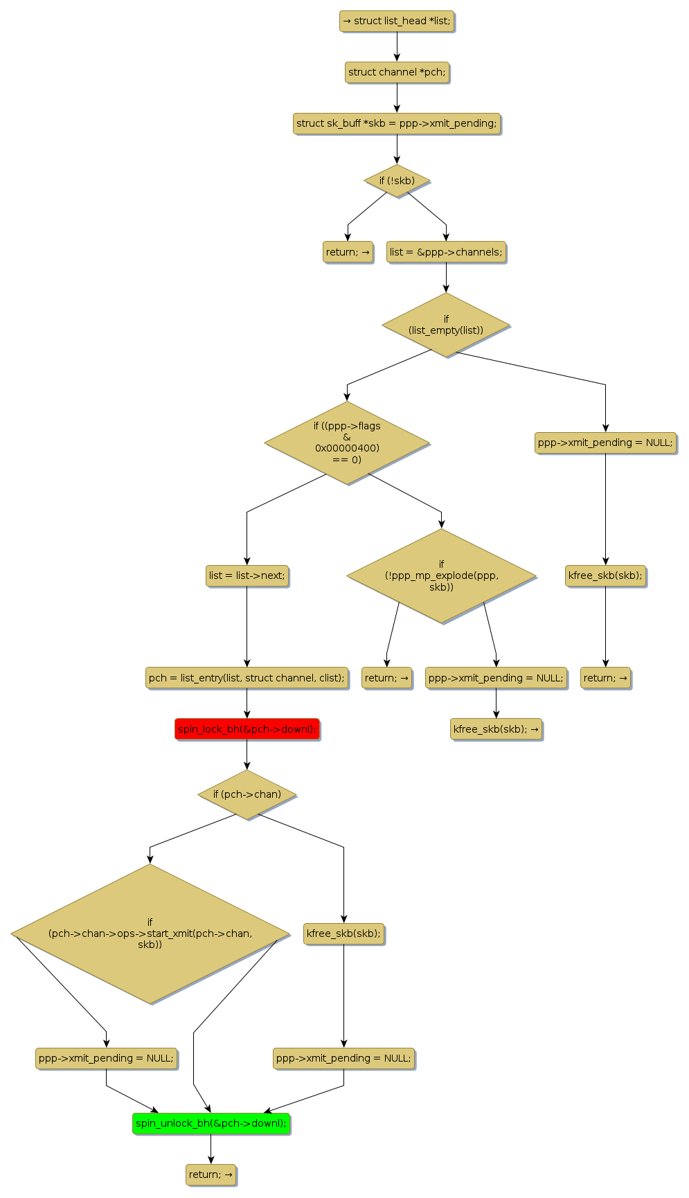
spin lock @ [33516+26+/linux-3.19-rc1/drivers/net/ppp/ppp_generic.c]
Instance Signature: downl
|
The Matching Pair Graph:
|
|
Function Name
|
Control Flow Graph (CFG)
|
Events Flow Graph (EFG)
|
Source Correspondence
|
|
ppp_push
|
|
|
[33044+8+/linux-3.19-rc1/drivers/net/ppp/ppp_generic.c]
|